industry-power-converter

Power Stage Topology Selection - Industry Power Converter / SMPS

Power Stage
                Topology Selection - SMPS

AC/DC

  • Boost PFC

    Boost PFC

  • Interleaved Boost PFC

    Interleaved Boost PFC

  • Totem-Pole Bridgeless PFC (Diode Rectification)

    Totem-Pole Bridgeless PFC
    (Diode Rectification)

  • Totem-Pole Bridgeless PFC (Synchronous FETs)

    Totem-Pole Bridgeless PFC
    (Synchronous FETs)

DC/DC

  • LLC Converter(Full Bridge, Synchronous FETs)

    LLC Converter
    (Full Bridge, Diode Rectifier)

  • LLC Converter(Full Bridge, Synchronous FETs)

    LLC Converter
    (Full Bridge, Synchronous FETs)

  • Phase Shifted Full Bridge Converter(Diode Rectifier)

    Phase Shifted Full Bridge Converter
    (Diode Rectifier)

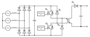
  • Phase-Shifted Full Bridge Converter (Synchronous FETs)

    Phase-Shifted Full Bridge Converter
    (Synchronous FETs)

AUX PS (Auxiliary Power Supply)

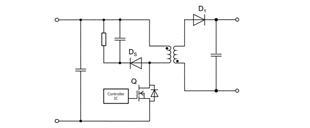
  • Single-end Flyback with RCD snubber  (Controller IC version)

    Single-end Flyback with RCD snubber
    (Controller IC version)

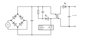
  • Single-end Flyback with RCD snubber  (AC/DC IC version)

    Single-end Flyback with RCD snubber
    (AC/DC IC version)

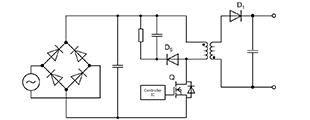
  • Single-end Flyback with RCD snubber  (DC input version)

    Single-end Flyback with RCD snubber
    (DC input version)

  • Two switch flyback (Controller IC version)

    Two switch flyback
    (Controller IC version)

  • Two switch flyback (DC input version)

    Two switch flyback
    (DC input version)

製品特設CSS