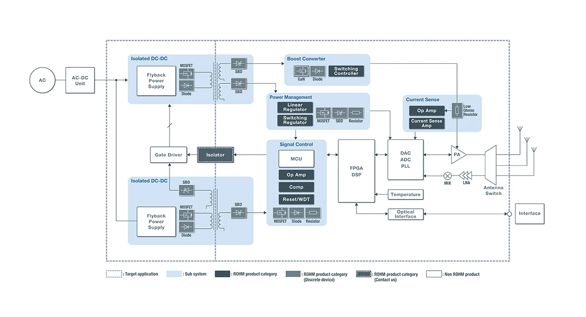
기지국 Remote Radio Head (RRH)
55G를 비롯하여 고속 통신을 실행하는 기지국은 무선 복조 및 변조 (復変調)나 패킷 처리로 대용량의 신호를 처리해야 하기 때문에, 대전력 · 고속 시스템이 요구됩니다. 또한, 처리 능력이나 통신 거리에 따라 통신 셀을 많이 설치해야 하므로, 소형으로 장소에 구애받지 않고 설치할 수 있어야 합니다.
로옴은 파워 반도체와 더불어, 각 블록에서 사용 가능한 소형 · 고내압 반도체 소자 및 부품수 삭감이 가능한 고효율 전원 IC의 라인업을 구비하고 있으며, 기지국 장치의 저소비전력화뿐만 아니라 소형화에도 기여하는 솔루션을 제공하고 있습니다.
토폴로지 셀렉션
전원 회로, 특히 파워계 회로를 설계할 때에는 용도에 따라 입력전압, 출력전압, 전력, 절연 유무 등 조건이 달라지기 때문에, 요구 사양에 적합한 회로 구성 (토폴로지)을 선택해야 합니다. 이러한 토폴로지에 따라 최적의 부품 선택도 달라집니다. 잘못된 부품을 선택하게 되면, 요구 사양을 만족하지 못해 회로 설계를 다시 수정해야 하는 문제가 발생하게 됩니다. 로옴이 제공하는 토폴로지 셀렉션 페이지에서는 다양한 토폴로지에 최적인 디바이스를 선택할 수 있도록 서포트합니다.
레퍼런스 디자인
로옴의 IC 제품, 디스크리트 제품을 조합하여, 고객의 다양한 과제를 해결할 수 있는 솔루션 보드를 제공합니다. 시스템 레벨의 평가 결과, 설계 데이터를 레퍼런스 디자인으로서 제공함으로써 고객의 개발 공수 삭감에 기여합니다.
디자인 모델
로옴은 파워 디바이스를 포함하는 디스크리트 제품 및 IC 제품에 대해 회로 시뮬레이션 및 열 시뮬레이션에 필요한 열 모델, PLECS 모델, Ray 파일 등 다양한 시뮬레이션 모델을 제공하고 있습니다.
ROHM Solution Simulator
「ROHM Solution Simulator」는 로옴의 공식 Web 사이트 상에서 동작하는 전자 회로 시뮬레이션 툴입니다. 부품 선정 및 디바이스 단품 검증 등의 개발 초기 단계부터 시스템 레벨의 검증 단계까지 폭넓게 Web 상에서 시뮬레이션할 수 있습니다.
*이용 시에는 My ROHM 등록 및 로그인이 필요합니다.
동영상
-
ROHM SiC Power Solutions
-
Flexible Lines
카탈로그
- Application Brochure for Industrial
- Power Device Catalog
- Next Generation Op Amp Brochure
- DC-DC Converter Selection Guide



